- #Web
- #Media
TV APP
Custom TV app development for a global media company

Business results
01
The company created the user interface of a TV application that attracted 25,000 monthly active users (MAU) across the CIS region and Northern Europe in a year after release.
02
The product provides a consistent, seamless user experience across Samsung and LG TVs, PCs, and tablets.
03
Partnering with Aligned Code, the organization was able to deliver an over-the-top (OTT) solution under tight deadlines.
Clientabout us

“Aligned Code showcased professionalism at every project stage. The team not only met all deadlines but completed numerous tasks faster than planned. We were impressed by the company’s approach to product quality and overall collaboration, from regular code reviews to daily reporting and timely status updates. If you are looking for a trusted IT partner, you can safely rely on Aligned Code.”
Andrew Kleshch, Project Manager

About the project
Client
Based in Northern Europe, the client operates in the media and communications industry. Founded in 2006, the company delivers entertainment content solutions to homes and enterprises around the world.
Project goal
Delivering media and entertainment software to homes and businesses across the globe, the client had a request to create a TV application for the CIS region. However, the company did not have sufficient resources to build the project within the established deadlines, since in-house software engineers were occupied with their work.
Nevertheless, the organization was looking for vast expertise in frontend development, as OTT software has certain specifics.
During an IT partner search on the Clutch.co B2B review platform, the customer found four potential options. After communicating with IT firms and making a comparison, the company decided to hire Aligned Code.
Considerable experience in TV app development, positive testimonials, and a high rating on Clutch.co were the ultimate arguments that convinced the client to choose our team.

Solution
After clarifying project requirements, Aligned Code estimated the scope of work and assembled a software development team in just 10 days. We also provided the startup with consulting on OTT app architecture, technology stack, and overall development. With sketches and design maps from the client, we prioritized features and outlined a solution roadmap.
We created a dynamic clickable prototype in 2 weeks, then converted it into a modern, intuitive design of a TV application. After making the user interface, we integrated the product with the company’s API. To collect and analyze user behavior data, our software experts connected Google Analytics via the Google Tag Manager API.
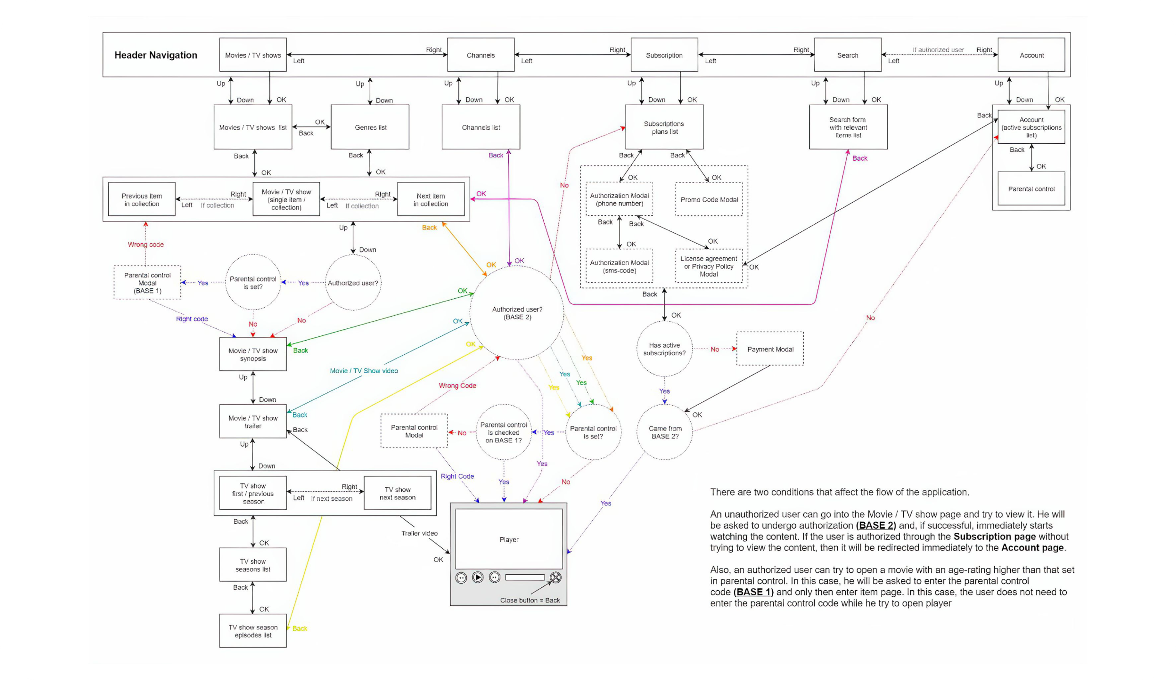
Our programmers also enabled parent control: if an unauthorized user tries to watch videos with an age higher than the set one, the platform asks to enter the code. You can see the illustration of the scenario implementation logic below.

Following Agile best practices, our software developers were able to deliver new functionality every 2–3 weeks.
The challenges we solved:
- A TV application had to provide video playback without delays, even in cases of poor Internet connections.
Our software engineers divided video content into multiple files, called chunks. Then, we moved those files to the server in different qualities instead of storing them on user devices. Thanks to this, our TV app development team minimized potential video delays.
Additionally, we created two advanced algorithms: the first one for calculating the video delay and the second one for rewinding it with a latency increase over a certain interval.
We also worked out the logic, in which the quality of video playback in the settings (auto, 360p, 480p, 720p, 1080p, HD, etc.) automatically switched to the lower level when the Internet connection was poor. As a result, the video continues playing even during Internet outages.
- It was important to deliver a consistent, seamless user experience across TVs, PCs, and tablets.
We elaborated on common scenarios of interacting with a TV app, including those when a user could start using the app (for example, watch a movie) in the same place he ended up on another device.
Then, our team conducted the research of the target audience’s preferences to find out whether it would make sense to cache media content. Finally, we decided to cache only the most popular videos, making movies loading from RAM. This way, we improved the content load speed.
- Since the platform would serve CIS and Northern European countries, there was an issue with the TV app’s submission to the Samsung Galaxy Store. To get approval from the store, the product had to be tested on servers.
However, there were no CDN servers near the required location to test VoD streaming outside those regions. In this context, the quality of streaming during testing might be significantly lower. Additionally, the time lag before streaming started could increase.
To test VoD streaming in a TV application, our team uploaded videos to Japanese servers, located near Samsung Galaxy Store. As a consequence, we managed to successfully perform testing and receive approval from the store’s administrators.
To ensure TV app quality, we performed code reviews and full code distribution. Our QA professionals conducted various types of testing (manual, functional, etc.) while ensuring the end result aligned with customer requirements.
Using Slack for communication and Jira for task management, we established effective cooperation with the client. Thanks to the Kanban approach, our team facilitated project planning, improved transparency, and provided ease of progress tracking.

Key features
Our team developed a TV app, which is available for Samsung (Tizen, Orsay) and LG (Webos, Netcast) devices. A video streaming solution includes the following features:
- Login and registration via email and password or phone number and password
- Login via email or phone number and a one-time code
- Integration with the Payther decentralized app wallet
- The possibility of adding and canceling subscription
- The possibility to watch movies, TV shows, and TV channels
- Content search and viewing
- Parental control turned on/off
Timeline
4 years.
Team
Aligned Code
a project manager, a U/UX designer, 2 frontend developers, a QA engineer.

Tech stack
Frontend
TypeScript, Angular, RxJS.
Third-party integrations
m3u8-parser, HLS.js, Moment.js, UUID, alignedcode/tvbase, Zepto, VIGO, Google Tag Manager API.
Operation systems
Tizen, Webos, Netcast, Orsay.

Results
Collaborating with Aligned Code, the client developed a TV application that had 25,000 MAU in a year after launch. Available in CIS countries and Northern Europe, the platform provides a consistent, seamless user experience across Samsung and LG TVs.
Thanks to Aligned Code’s considerable experience in OTT software development, the company managed to deliver the solution under tight deadlines. At the moment, our team helps maintain the project.
Get a free consultation from our IT experts! Contact us
Fresh updates

- #Web development
Find out how we received a lead generation channel and a lot of cool projects with a new branded website. In fact, the number of organic leads increased by 6x in just a month!🚀

- #Development
- #Trends
Get the list of the best custom software development companies, including aspects like solution/domain/tech expertise, hourly rates, and office locations. Find your IT partner!🎯

- #Development
- #Trends
When should you hire IT consultants? How can IT consulting experts help you save costs and increase project success chances? Find out the answers!✅
Contact us

